Speakeasy Logo
Skip to Content

Product Updates

Faster / Better speakeasy run CLI commands

Nolan Sullivan

Nolan Sullivan

June 24, 2025 - 2 min read

Product Updates

We’re excited to announce three updates to our speakeasy run command that make SDK generation faster, more flexible, and easier to manage at scale.

What we made

Concurrent execution support

speakeasy run now processes multiple local repositories simultaneously, reducing total execution time when working across your local API ecosystem. In other words, instead of processing local repos one by one (Repo A → Repo B → Repo C), it now processes them all at the same time (Repo A + Repo B + Repo C in parallel).

Multi-repository management with --github-repos

Run SDK generation across all your connected GitHub repositories with a single command. Whether you want to update all repositories at once with speakeasy run --github-repos all or target specific ones with speakeasy run --github-repos "org/repo1,org/repo2", you now have the flexibility to manage your entire SDK ecosystem from one place.

# Update all connected repositories speakeasy run --github-repos all # Target specific repositories speakeasy run --github-repos "org/repo1, org/repo2"

Flexible output formatting with --output

Choose how you want to see speakeasy run output:

  • console - Traditional detailed output for debugging and development
  • summary - A more concise version — perfect for CI/CD pipelines
  • mermaid - Visual diagram output for documentation and reporting

Console Output

speakeasy run --output console

Console output showing detailed speakeasy run execution

Summary Output

speakeasy run --output summary

Summary output showing concise speakeasy run results

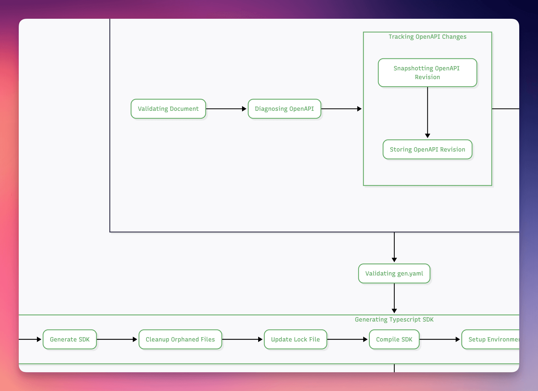
Mermaid Diagram Output

speakeasy run --output mermaid

Mermaid diagram output showing visual representation

Why it matters

Concurrent execution: means teams spend less time waiting and more time shipping. What used to require sequential runs across multiple repositories can now happen in parallel.

Scale without complexity: As your API landscape grows, managing SDK generation across dozens of repositories can become unwieldy. The --github-repos flag enables users to make updates across multiple repos with a single command.

Context-appropriate information: Different situations call for different levels of detail. Whether you’re debugging locally (use console), running in CI (use summary), or creating documentation (use mermaid), you get exactly the information you need without the noise.

These improvements are particularly valuable for platform teams managing multiple APIs, DevOps engineers integrating SDK generation into CI/CD workflows, and any organization looking to streamline their API-first development process.

I’m interested — how do I get started?

All these features are available from Speakeasy CLI version 1.548.0 onwards — just run speakeasy update if necessary.

Last updated on

Organize your
dev universe,

faster and easier.

Try Speakeasy Now